首页 今日新闻文章正文

2025 鸿蒙开发者激励:现金+曝光双加持,破解产品人在传统平台的流量与变现瓶颈

今日新闻 2025年10月15日 18:16 0 admin
2025 鸿蒙开发者激励:现金+曝光双加持,破解产品人在传统平台的流量与变现瓶颈

在互联网生态渐趋成熟、竞争日益激烈的今天,应用推广成本持续走高,创新想法常受制于平台规则,用户增长也面临瓶颈。然而在这样的背景下,一片全新的蓝海正悄然开启——鸿蒙,这款由中国自主研发的操作系统,正以稳健而迅速的发展步伐,为互联网生态格局带来新的变量。

2025鸿蒙应用开发者激励计划”现已正式启动,面向广大产品负责人与开发者,不仅提供切实的激励支持,更为您打开参与下一代操作系统共建的大门,助您抢占超2000万终端用户的早期流量红利。机遇当前,值得每一位产品人关注。

为什么鸿蒙生态值得产品人重点关注?

判断一个新生态的潜力,离不开关键数据的支撑:

  • 终端规模迅速起势:搭载鸿蒙5的终端设备已突破2000万台,实现“从0到千万”的跨越仅用了10个月,用户基础已初步形成;
  • 核心场景全面覆盖:3万多个鸿蒙应用和元服务正在全速开发或更新中,覆盖绝大多数用户日常场景,生态建设重点已转向体验优化与品质提升;
  • 用户需求呈现增量:多数鸿蒙用户表示“乐于尝试新应用”,对“多端联动、AI智能”等特色功能的搜索量持续增长——这正是打造差异化产品、建立用户认知的有利时机。

用户已准备就绪,场景逐步完善,当前正是产品团队切入赛道、承接流量的有利节点。

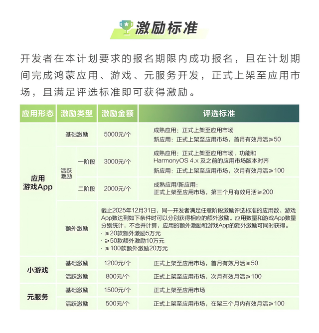
激励计划:务实支持,助力产品快速落地

本次激励计划设计贴近开发者实际,力求降低参与门槛,覆盖多元产品类型,支持团队持续深耕:

2025 鸿蒙开发者激励:现金+曝光双加持,破解产品人在传统平台的流量与变现瓶颈

2025年7月23日至12月31日。在此期间报名并成功上架应用,即可参与激励评选。流程清晰,门槛合理,成熟产品上架即有机会获得奖励。现金激励有限,先到先得!

2025 鸿蒙开发者激励:现金+曝光双加持,破解产品人在传统平台的流量与变现瓶颈

不止于补贴:鸿蒙生态的长期产品价值

现金激励是起点,鸿蒙生态的真正价值在于其构建的全场景互联体验,为产品创新和商业增长提供更多可能:

  1. 多端部署,拓展产品边界:产品可跨越设备形态,实现场景联动。例如健康应用可同步手表、手机与大屏,智能家居应用可连接家电与车机——一次开发,多端触达用户;
  2. 流量支持,助力产品曝光:小众精品应用也有机会获得鸿蒙应用市场的推荐位,即便团队规模有限,优质产品也有机会获得系统级曝光,降低初期获客难度;
  3. 技术前瞻,布局未来体验:鸿蒙集成AI能力与意图框架,支持开发者打造“语音交互+智能联动”类应用,在“超级终端”体验上建立先发优势。

差异化机遇:中小团队的产品突围机会

在成熟生态中,细分赛道竞争激烈,而鸿蒙生态仍处于快速发展期,为中小团队提供了以特色产品建立影响力的窗口:

  • 聚焦鸿蒙特色场景,例如车机与手机联动的导航体验、跨设备健康监测元服务、多屏协同办公工具等,这些方向目前竞争相对缓和,用户需求明确;
  • 激励计划设计兼顾广度与深度,既有面向新手的入门激励,也有鼓励团队规模开发的额外奖励,适配不同阶段的产品团队。

谁适合参与?如何开始?

适合对象

  • 已有应用的开发团队(可快速迁移现有应用到鸿蒙,并将其上架至HarmonyOS 5.0及之后的应用市场)
  • 有创意的产品经理、个人开发者和小团队(开发填补鸿蒙生态空白的应用,体验高效开发)

参与方式

2025 鸿蒙开发者激励:现金+曝光双加持,破解产品人在传统平台的流量与变现瓶颈

资源支持

添加“鸿蒙激励计划小助手”,即可获取:

  • 官方技术文档、开发模板与视频课程;
  • 加入鸿蒙开发者社群,与同行及技术专家交流;

鸿蒙正处于从“可用”迈向“好用”的关键转折点,此刻入局,你将享受到终端红利、流量红利、政策红利的三重加持。而2025鸿蒙应用开发者激励计划,正是切入下一代操作系统生态的最佳契机!

发表评论

长征号 Copyright © 2013-2024 长征号. All Rights Reserved.  sitemap