10月2日21时58分,一架A330全货机满载货物从灯火通明的鄂州花湖国际机场起飞,穿破沉沉夜幕,飞往欧洲西南部的西班牙萨拉戈萨。这是花湖国际机场首条...
2025-10-05 0
每经记者:刘颂辉 每经编辑:张益铭
2025年国庆中秋长假已经过半,人的流动,是假期的老常态。而智能的流动,却是千行百业变革的新寻常。
高速上的车流里,新能源车主在路途中对着大屏幕发出指令,就可以提前在下一个收费站下单咖啡、餐食并预约充电桩。
上千公里外的网红城市,城市管理部门利用“城市大脑”自动调配洒水车、清洁机器人的作业路线,保证高流量下仍有良好的市容市貌。
假期不停工的智能工厂,人员难免缩减,人工智能(AI)正在补位。
2025年,“人工智能+”行动上升为国家战略。曾经停留在概念里的智能技术,正像秋光漫过田野般,浸透工业车间的机床、农田垄亩的灌溉系统,也渗入文旅景区的服务终端、医院诊室的问诊屏,融进交通物流的调度网络、城市治理的指挥中枢。
我们总在追问:当机器越来越智能,人的价值何处安放?在智能车间,工人的回答是“从拧螺丝到管系统”的蜕变;在智慧农田,从播种到收获的每一个环节都实现了数智化管理和操作。正如那些在AI辅助下重获生机的非遗技艺,技术从不是替代者,而是让匠心与创造力更自由生长的土壤。
当下的“AI+产业”不是简单的技术叠加,而是信息技术、人工智能与现代产业深度融合的新引擎。“AI+”意味着创新的商业模式和业态,它不是对传统模式的修修补补,而是催生全新的市场空间和服务场景。
长假期间,每日经济新闻特别推出“长假走中国•AI探热度”系列报道,记者将深入10个行业现场。我们会记录AI如何让车流更懂旅途,让餐盘更懂供需,让手术刀更懂病灶,让麦田更懂生长⋯⋯
这不是一场技术猎奇,而是对一个时代的真实丈量。所谓“人工智能+”行动,起点和终点始终是人。
长假第五天,AI帮记者找到一套不错的第四代住宅。
时值国庆中秋双节假期,各大城市的售楼处迎来黄金周。考虑为家人改善置业的记者,不免受到了销售人员们铺天盖地的电话、信息“轰炸”。
过去有部分销售人员和房产中介打着降价噱头,承诺超高得房率,或者隐瞒楼盘不利信息,让购房者蒙受不明不白的损失。
在贵州平远古镇和贵阳市出游途中,如何在众多楼盘里挑选一套满意的房子,记者却犯了难。
今年以来,不少房地产咨询服务平台升级或上线AI大模型产品,根据专业数据库,分析城市市场、区域板块、二手房成交、土地交易、开盘节奏和竞品动态等内容,自动生成买房报告,记者决定用它们来试一试。
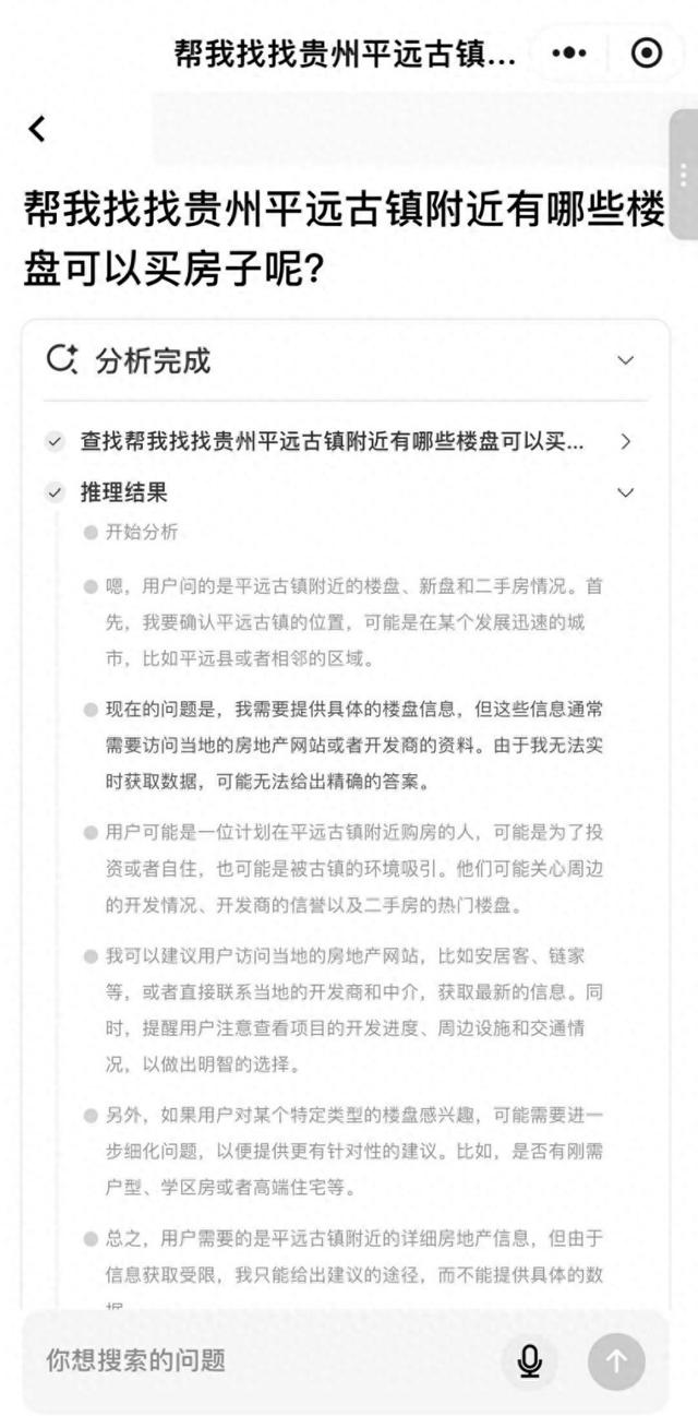
图片来源:AI智能体截图
在平远古镇和织金古城附近,记者用地产垂直AI智能体“CRIC深度智联”,输入“帮我找找贵州平远古镇附近有哪些楼盘可以买房子”“大户型”“四代宅”的需求信息。
图片来源:AI智能体截图
不到1分钟,它就推荐了温贵商依云尚品、山禾源商都、东方之花织金印象、龙城南苑等项目,顺带给出一份织金县房地产市场概况和购房建议。
从地图上看,温贵商依云尚品是一处距离古镇约3公里的小区,靠近织金县第八小学,周边有半岛温泉、织金印象等住宅区。按照它的推荐,记者来到了温贵商依云尚品。
每经记者根据AI推荐来到贵州平远古镇附近一处楼盘
这里的确是一处在售项目,国庆期间,售楼处工作人员全员在岗,休息区有购房者在咨询洽谈,沙盘和大门上挂着国旗,洋溢着节日气氛。
置业顾问小韦介绍,这里是织金县首个第四代住宅,在售房源的户型面积包括116平方米~142平方米不等,项目突破了错层设计,将庭院从地面搬向天空,户户外延大露台、层高约6米的错层庭院,最大赠送面积达到80平方米。
在与温贵商依云尚品的销售负责人王经理攀谈时,他介绍,自己会安排营销团队不定期拍摄抖音视频,并在视频下方设置楼盘的独特关键词。这样,购房者们在使用AI工具找房的时候,就能很快关联到项目上,增加项目的来访量。
CRIC深度智联在精准快速分析推荐楼盘的同时,也存在一些不足。比如在织金县这类县城,它缺乏支撑楼盘不利因素分析的数据,像上述项目地段相对偏远、生活配套不足等信息有待完善。
贵阳市一处楼盘 图片来源:每经记者 刘颂辉 摄
记者又将购房需求提给AI智能体,这次选择的是贵阳市。它很快就推荐了中铁阅山湖·臻藏、铁建城·悦墅、龙湖领峯、天瀑南明府和中海印龙泉等项目。
这次它不仅给出了项目的房价整体水平、周边价格变化趋势、市场成交情况、年度变化对比,还从市场全局分析了销售金额表现突出的项目,开发商层面的竞争格局,以及项目特色。
与此同时,AI还从交通条件、周边环境(噪音污染、靠近公路或工厂、物业服务水平)等因素,分析了观山湖区一处楼盘存在交通不便的缺点。
在数字化浪潮下,AI技术正重塑各行各业,让房子更懂人,赋能房产交易效率和质量。
贝壳(BEKE.US/02423.HK)一位内部人士告诉记者,如今,越来越多的经纪人在运用“来客”AI系统为客户寻找高度匹配的房源,过去需要翻阅十几本台账去匹配房源,如今系统推荐只需要3秒。
“当经纪人的专业经验加上AI的数据洞察,我们不再仅仅聚焦于房源匹配,更像一位值得信赖的顾问,与客户建立起深厚的信任关系。”一位经纪人如是说。
的确,在传统房产服务中,经纪人依赖个人经验进行房源推荐,只是往往受限于经纪人能力不一,会因为信息不对称导致客户流失。
如今,从“经验驱动”到“数据智能”,AI正在房产交易环节掀起一场“效率革命”,行业未来将迎来新的变局。
外出旅行时,AI用来快速翻译当地语言或者介绍历史故事;日常生活中,AI完整给到一段问答方案,这是我比较多的使用场景。坦率来说,房子作为一项大宗资产,之前的决策并没有信心交给它。
这次“长假走中国•AI探热度”让我意料之外的是,将自己的购房需求整理发给AI,它会推荐市场最前沿的第四代住宅;有置业顾问在手机里随手一搜,还能实时了解竞品楼盘的监测动态。
当然,人工智能在房地产行业中的应用场景还有很多,陆续有企业主动拥抱新技术,推动AI从测试走向一线业务,使得它越来越普惠化和平民化。
公开数据显示,“十四五”期间,头部房企年均数字化投入在2021年达到1.5亿元的峰值。在“十五五”期间,毫无疑问,AI会成为这一轮投资的重点,超过九成头部房企都判断AI将在1至2年当中实现业务落地,近4成企业预计AI投资的年增长率在10%~30%。
随着人工智能在房地产行业的热度升高,我也将用文字和视频带来更多内容呈现。
每日经济新闻
相关文章
10月2日21时58分,一架A330全货机满载货物从灯火通明的鄂州花湖国际机场起飞,穿破沉沉夜幕,飞往欧洲西南部的西班牙萨拉戈萨。这是花湖国际机场首条...
2025-10-05 0
每经记者:刘颂辉 每经编辑:张益铭2025年国庆中秋长假已经过半,人的流动,是假期的老常态。而智能的流动,却是千行百业变革的新寻常。高速上的车流里,新...
2025-10-05 0
刚被OpenAI的Sora 2惊艳到,谷歌就带着AI圈的重磅消息来了!近日,有开发者爆料,谷歌Gemini 3.0系列的内测版本已经在网上流传,其中的...
2025-10-05 0
你家的电费账单,孩子的选课表,社区的养老站,正一点一点改变着未来。普通人现在最怕的,是房子不涨反而跌,养老金够不够花,孩子该学编程还是学AI,中年失业...
2025-10-05 0
很多家庭正在为手洗内衣和宝宝衣物而烦恼,三筒洗衣机应运而生,成为2025年家电市场的明星产品。三筒洗衣机的核心优势在于“分区洗护”,它能同时满足“大人...
2025-10-05 0
我发现绝大多数有关智能马桶盖的用户分享,都是在刚刚把马桶盖买回家时做的——好用与否,都是这个阶段的感受。似乎没有人说过,用了几年以后的智能马桶盖会变成...
2025-10-05 0
硅谷的AI圈从不是风平浪静的江湖,但最近马斯克的xAI和OpenAI这波互撕,还是把行业的紧张气氛拉到了顶点。OpenAI原文翻译就在xAI起诉Ope...
2025-10-05 0
这个10月将会迎来红米K90、真我GT8、一加Ace 6等新品,叠加10月9号就开始双11活动,因此老产品的价格出现松动是必然的事情。只是没想到,有些...
2025-10-05 0
发表评论