【无需打开直接搜索微信;-】 操作使用教程: 1.亲,实际上微乐湖北麻将万能开挂器是可以开挂的,确实有挂.2.在"设置D...
2025-10-11 0
10月9日,有网友在社交平台爆料,其腾讯视频VIP账号因登录设备数量超出限制,被平台封禁7天,相关截图显示该账号累计在4台设备播放,已第4次进入账号安全保护期,引发网友热议。
腾讯回应:为防止黑灰产
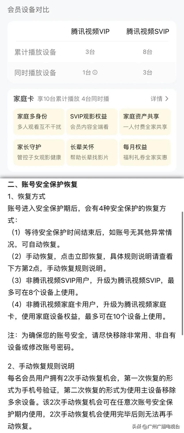
据科创板日报,在腾讯视频App“登录设备管理”页面中,记者注意到,腾讯视频VIP账号最多支持3台设备登录,仅允许1台设备同时播放;SVIP会员则可登录8台设备,并允许3台设备同时进行播放;家庭卡会员则可登录10台设备,允许4台设备同时播放。
据其账号安全保护规则,“超出上述范围使用的,为保护账户安全及会员权益、资产、隐私,经系统合适,账号将进入安全保护期”。
腾讯方面表示,此举旨在防止黑灰产。
有知情人士称,整个影视行业里的黑灰产非常猖獗,包括盗版、账号共享租赁等现象,平台设立账号安全保护期是为了防止黑灰产,这也是行业的通用规则。同时,在账号即将到达设备上限时,用户也会收到站内信提示。
但是,不少网友表示此举十分影响使用体验。
账号进入安全保护期后
怎么恢复使用?
据@密度财经,记者就此事致电腾讯视频核实,相关工作人员回应称,账号首次超限进入保护期后,前2次可通过手动操作解除限制,但随着超限次数增加,保护期会逐步延长,其中7天封禁已属于较长时长的处罚,若累计达到第6次,将存在彻底封号的可能。
当账号进入安全保护期,用户可通过4种方式恢复使用:用户可等待保护期结束后系统自动恢复;也可选择手动恢复,需要注意的是,每位会员仅拥有两次手动恢复机会,第一次为手机号验证,第二次为使用主设备移除多余设备,而2次机会使用完毕后则无法再手动恢复;此外,用户还可通过升级至SVIP会员或开通腾讯视频家庭卡,以解锁权限的方式恢复账户。
来源:@密度财经、财联社、网友评论
责编:田德楚
编辑:姜佳卓
相关文章
【无需打开直接搜索微信;-】 操作使用教程: 1.亲,实际上微乐湖北麻将万能开挂器是可以开挂的,确实有挂.2.在"设置D...
2025-10-11 0
10月9日,有网友在社交平台爆料,其腾讯视频VIP账号因登录设备数量超出限制,被平台封禁7天,相关截图显示该账号累计在4台设备播放,已第4次进入账号安...
2025-10-11 0
您好:这款游戏可以开挂,确实是有挂的,很多玩家在这款游戏中打牌都会发现很多用户的牌特别好,总是好牌,而且好像能看到-人的牌一样。所以很多小伙伴就怀疑这...
2025-10-11 0
俄罗斯圣彼得堡彼得大帝理工学院的研究人员正在研发可加快“智能”玻璃生产并降低其成本的技术,而这种玻璃是制造节能窗户和未来快速光学计算机所必需的材料。相...
2025-10-11 0
您好:这款游戏可以开挂,确实是有挂的,很多玩家在这款游戏中打牌都会发现很多用户的牌特别好,总是好牌,而且好像能看到-人的牌一样。所以很多小伙伴就怀疑这...
2025-10-11 0
大河网讯(记者 祝传鹏)截至10月7日,郑州机场今年已累计完成国际及地区货邮吞吐量47.18万吨,提前两个多月超过去年全年的货邮吞吐量,同比增长40....
2025-10-11 0
人民财讯10月11日电,企查查APP显示,近日,重庆新铝时代材料科技有限公司成立,注册资本5000万元,经营范围包含:汽车零部件研发;汽车零部件及配件...
2025-10-11 0
同城游逮狗腿怎么控制输赢是一款可以让一直输的玩家,快速成为一个“必胜”的ai辅助神器,有需要的用户可以加微下载使用。 手机打牌可以一键让你轻松成为“...
2025-10-11 12
发表评论