来源:市场资讯(来源:创投之家)山雨欲来风满楼。出品 | 创投之家 作者 | 唐仁难道阿里真要抛弃圆通了?近几年,阿里巴巴出售资产的动作接连不断,每一...
2025-10-18 0
来源:市场资讯
(来源:创投之家)
山雨欲来风满楼。
出品 | 创投之家 作者 | 唐仁
难道阿里真要抛弃圆通了?
近几年,阿里巴巴出售资产的动作接连不断,每一次变动都牵动着市场与行业人士的神经。
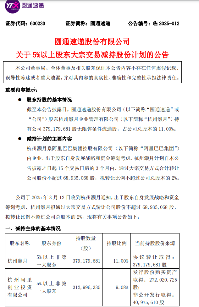
近日,圆通速递公告表示,其大股东杭州灏月企业管理有限公司(以下简称“杭州灏月”)计划通过大宗交易方式,合计转让圆通速递股份不超过68,450,994股,转让比例不超过总股本的2%。
截至10月16日收盘,圆通股份股价17.12元/股。以此计,本次拟减持股份市值约11.7亿元。
杭州灏月系阿里巴巴集团控股有限公司内企业,持有圆通速递310,244,613股无限售条件流通股,占总股本的9.06%。此次减持计划是出于股东自身发展战略和资金筹划考虑。值得一提的是,本次减持完成后,杭州灏月仍为圆通速递第三大股东。
事实上,熟悉阿里资产调整逻辑的人会发现,近几年阿里对圆通的持股变动一直颇为频繁,而双方的渊源远不止于此。
时间拉回2005年,圆通是国内第一家和淘宝签约合作的快递公司,顺利赶上了电商发展的红利。最初,阿里巴巴集团是通过阿里巴巴(中国)网络技术有限公司(简称,阿里网络)持股圆通。双方的合作也由此起步。
而2020年,无疑成为了阿里与圆通合作进程中关系最为紧密的关键节点。圆通与阿里网络签署《股份转让协议》,以17.406元/股向阿里网络转让股份,转让价合计66亿元。
图源:微博
本次股权转让协议完成后,公司原第一大股东喻渭蛟夫妇占股仍高达41.65%,实际控制权不变。而阿里巴巴在圆通速递的股份比例将升至22.5%,稳坐第二大股东的位置。
彼时,阿里对圆通进行增持,或许有着多方面的考量。一方面,可能期待上市后股价上涨带来收益;另一方面,也有借圆通为菜鸟在跨境物流和航空货运方面铺路,从而深化双方合作的打算。
说白了,当时正值电商迅猛发展时期,阿里这一阶段的投资,主要还是希望通过资本绑定通达系,为自己的电商业务服务。
但市场形势与企业战略从不会一成不变。时间来到2023 年,阿里启动“1+6+N”组织变革进行“分拆”,更加注重核心业务。而非核心业务,则面临着被出售或者需要尽快实现盈利的命运。
在这样的背景下,阿里网络将持有圆通的3.79亿股(约11%)以13.15元/股转让给同属阿里系的杭州灏月,持股主体变更但总比例保持20.65%。
图源:微博
从表面上看,这样的操作相当于“左手倒右手”。不过,按照2020年的增持成本,此次转让导致阿里网络浮亏约16亿元。但好在阿里创投早期低成本持股还是实现了15.5亿元收益,整体勉强对冲掉了。也就是说目前阿里只是小亏。
不过,从阿里把圆通近半的股份转让给杭州灏月开始,似乎就已经预示了圆通将被减持的命运。
果不其然,2025年3月,阿里首次公开减持圆通。杭州灏月通过大宗交易减持圆通不超过2%股份,套现约9.4亿元。
图源:圆通速递公告
截至目前,杭州灏月持股数量3.79亿股,占总股本比例为11%。另外,阿里巴巴旗下公司“杭州阿里创业投资有限公司”和“浙江菜鸟供应链管理有限公司”还分别持有圆通速递9.08%和0.54%的股份。
也就是说,三家企业合计后,阿里巴巴总共持有圆通20.62%股份。
此后,阿里的减持动作并未停止。5月8日,圆通速递发布公告表示,杭州灏月于2025年5月7日通过大宗交易方式转让了所持公司2146万股,占圆通总股本的0.62%,成交额约2.67亿元,自此杭州灏月及一致行动人持股比例降至20%左右。
到了6月,阿里又对圆通速递实施了新一轮减持,合计持股比例由20.62%变动至18.62%,回笼了8.47亿元资金,但仍保持着第二大股东地位。
综合以上数据不难发现,仅今年以来,阿里就通过多次减持圆通股份,累计套现超30亿元,大量回笼了现金流。
这场持续的“套现”动作背后,或许不只是简单的资产优化,更可能是阿里在为更大规模的商业布局铺路。
阿里收缩战线,布局AI业务
那么,阿里为何要持续减持圆通、回笼资金呢?答案或许藏在其对未来的战略布局中——全力押注AI。
2025年开年,阿里就已经开始了一波断舍离。对待完全不能给电商、AI等业务带来增益的,阿里是快刀斩乱麻,通过大量减持旗下非核心资产,一步步为自己“减负”。
早在一年前,阿里管理层曾多次表示,要持续加码AI基建领域的资本开支,抓住AI这一未来十年发展的最大增量和变量。
正因如此,要加码AI业务,势必要收缩一些非核心业务资产,集中力量办大事。
而阿里之所以将未来押注在AI上,是有充分依据的。因为最近这两年里,中国AI产业迎来爆发式增长。特别是年初DeepSeek等AI技术的突破,更是激发了全球对中国科技的兴趣,也推动了阿里等科技巨头的股价上涨,仅一个月内,阿里巴巴股价就上涨超 70%。
阿里对AI的重视,还可从马云的多次表态中看出。作为阿里的灵魂人物,早已退休的马云去年罕见现身蚂蚁集团20周年庆典,他在演讲中提到:“从今天来看,未来的20年,AI时代所带来的巨大的变革会超出所有人的想象,因为AI会是一个更加伟大的时代,AI会改变一切,但这并不代表AI会决定一切。”
图源:微博
今年2月,马云出席了高规格的民营企业座谈会,会议肯定了民营经济的发展前景,强调民营企业在AI时代大有可为,无疑为阿里巴巴投入AI领域注入了信心。
图源:微博
所以就在马云现身民企座谈会短短一周后,阿里就传来了重磅消息。
图源:微博
2月24日,阿里集团宣布未来三年投入3800亿元用于建设云和AI基础设施,超过去十年总和。
这一决定,不仅创下了中国民营企业在云和AI领域投资的新纪录,也标志着阿里巴巴在马云回归后的战略重构,就是要全面拥抱AI时代。
4月10日,阿里云新财年启动会在杭州云谷园区举行,马云再次到场演讲。他表示,”高科技绝不仅是征服星辰大海,更应该呵护人间烟火。科技人员的责任,不是让AI取代人类,而是让AI更懂人类、更好地服务人类。”这番话也道出了阿里布局AI的初心。
图源:微博
据了解,阿里巴巴本就是中国最早投入AI技术研发及应用探索的科技公司之一。更关键的是,2023年9月,吴泳铭上任集团CEO后,明确了“用户为先、AI驱动”为阿里巴巴集团战略。
吴泳铭此前表示:“AI驱动的科技业务,是阿里未来十年的核心方向之一。”这一战略转型的背后,是阿里巴巴对技术趋势的敏锐判断——AI不仅是工具,更是重构商业逻辑的底层力量。
而今年,DeepSeek-R1与通义千问Qwen2.5-Max引领国内大模型爆火出圈。让阿里坚信,AI有望全面带动阿里相关业务实现商业模式革新以及经营数据增长。
而阿里巴巴在AI领域的布局,不仅能巩固其在国内市场的领先地位,也将显著提升中国在全球AI竞争中的话语权,这一决策或许将改变中国乃至全球的AI产业格局。
正如马云所言:“AI会改变一切,但这不代表AI能决定一切。未来真正决定胜负的,是我们为这个即将到来的时代做些什么真正有价值而又是与众不同的事。”
对于阿里而言,减持圆通是“舍”,加码AI是“取”,这场战略聚焦下的取舍,或许正是它为未来十年埋下的“价值伏笔”。
在全球AI技术发展的浪潮中,阿里巴巴正以巨额的投入和坚定的决心,书写属于自己的新篇章,未来值得期待。
相关文章
来源:市场资讯(来源:创投之家)山雨欲来风满楼。出品 | 创投之家 作者 | 唐仁难道阿里真要抛弃圆通了?近几年,阿里巴巴出售资产的动作接连不断,每一...
2025-10-18 0
深圳商报·读创客户端记者 潘文婷 通讯员 王云艳/文 何锦强/图在光明区疾病预防控制中心一楼大厅,一台小巧精致的无人智能消杀车正在进行作业演示,细密的...
2025-10-18 0
10月16日,抖音发布关于持续严厉打击低俗色情导流的公告,全文如下:为维护健康清朗的网络环境,保障广大用户的合法权益,抖音持续从严治理各类低俗色情内容...
2025-10-18 0
这是熊猫贝贝的第3434篇原创文章(本文不含任何AI创作和自动生成内容)#上头条 聊热点#2025年的秋天,其实早就已经到来(8月7日就立秋了),而小...
2025-10-18 0
证券日报网讯 云汉芯城10月17日在互动平台回答投资者提问时表示,公司系众多半导体芯片厂家产品销售、推广平台;公司所销售的产品主要应用于众多代表新质生...
2025-10-18 0
在半导体生产流程中,隧道炉是关键设备之一,其在晶圆烘干、薄膜固化等工艺中会产生大量高温排烟。这些排烟携带的余热若直接排放,不仅造成能源浪费,还可能增加...
2025-10-18 0
2025年双十一彻底告别“烧脑玩法”,淘宝天猫、京东两大平台直击用户需求,不仅延长活动周期至37天,更推出“红包直达+满减自动叠”模式,从数码家电到美...
2025-10-18 0
IT之家 10 月 17 日消息,据科技媒体 Android Headlines 今天报道,谷歌最近推出的 Android 16 QPR3 Beta...
2025-10-18 0
发表评论