首页 排行榜文章正文

吃透十五五!五大【未来产业链】撑起万亿市场(附核心参与标的)

排行榜 2025年11月06日 13:20 1 admin

中国共产党第二十届中央委员会第四次全体会议于 10 月 20 日至 23 日在北京召开,将审议明确 2026 年起五年国内经济社会发展方向的「十五五」规划。自 2023 年 9 月总书记首次提出 “新质生产力” 后,低空经济、商业航天等新兴产业获政策大力支持,核聚变、具身智能等未来产业蓄势待发;展望「十五五」,新质生产力有望得到完善规划与支持以推动相关产业高速发展,以下聚焦未来万亿级五大蓝海市场:


01 人形机器人

(像 “钢铁工人” 的智能机器)

人形机器人是能模仿人类肢体动作、带 “大脑”(AI)的智能机器,2025 年是行业从 “实验室” 迈向 “商业化” 的关键节点。详细可见一天吃透一条产业链:人形机器人(核心标的拆解)

吃透十五五!五大【未来产业链】撑起万亿市场(附核心参与标的)

头部企业(如加速进化、智元)已实现千台级交付,核心部件国产化推动价格降至 10 万元内(如宇树 G1),工业(比亚迪工厂物料搬运、汽车厂质检)和服务(养老院照护、商场服务)场景率先落地;

发展上,AI 大模型、政策支持(《人形机器人创新发展指导意见》)及劳动力缺口(2030 年中国缺 2000 万)为核心驱动,2025 年全球市场规模预计超 53 亿美元(中国约 55 亿元),2028 年或达 206 亿美元,当前面临精细触觉技术不足、数据短缺等挑战,家庭场景待突破,长期将向通用化方向发展。

吃透十五五!五大【未来产业链】撑起万亿市场(附核心参与标的)

人形机器人行业 2025 年量产与商业化加速,特斯拉、智元等企业规划千台级交付,国内宇树、优必选等也实现批量落地;工业生产、商业服务等多场景已应用,国内外企业在双足、轮式形态上各有布局,行业从技术验证向规模化迈进。

吃透十五五!五大【未来产业链】撑起万亿市场(附核心参与标的)

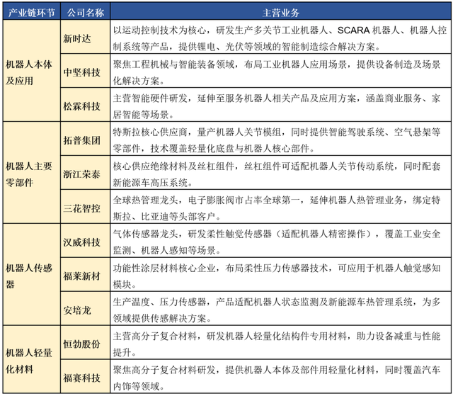
核心标的:

吃透十五五!五大【未来产业链】撑起万亿市场(附核心参与标的)


02 商业航天

(“天上织网” 的卫星与火箭)

商业航天行业是指由企业主导开展的航天业务,涵盖火箭发射、低轨卫星组网、卫星物联网(如手机直连卫星、卫星物流监控),甚至未来的深空资源开发(月球、火星资源利用)等领域,打破了传统航天由国家主导的格局。

从规模看,全球火箭发射频次爆发式增长,2024 年全球火箭发射总次数超 250 次(2010 年仅约 70 次);低轨卫星(GW 卫星)发射需求剧增,2035 年预计年发射量超 2500 颗;国内市场潜力巨大,火箭发射服务市场规模从 2022 年约 100 亿元,预计 2030 年突破 350 亿元,增长势头强劲。

吃透十五五!五大【未来产业链】撑起万亿市场(附核心参与标的)

国家在合肥首届深空经济与产业发展大会上首次提出深空经济概念,将其界定为开发地球 200 万千米外天体资源、涵盖全产业链的经济活动,目标是获取地外资源并带动地面产业升级。

深空经济包含十大产业方向,2024 年全球深空探索和技术市场规模 125 亿美元,2040 年预计达万亿美元,潜力巨大。

深空探索催生太空计算卫星需求,我国 “三体计算星座” 已首发 12 颗星,未来将建成千星规模设施,实现 “天数天算” 突破。

吃透十五五!五大【未来产业链】撑起万亿市场(附核心参与标的)

核心标的:

吃透十五五!五大【未来产业链】撑起万亿市场(附核心参与标的)


03 可控核聚变

(模仿 “太阳” 的清洁能源)

核聚变本质是 “轻原子核拼合成重原子核” 的核反应,比如两个氢原子核结合成氦原子核,这个过程会释放出巨大能量,就像太阳内部持续发生的能量产生机制。详细可见一天吃透:可控核聚变产业链(核心受益环节和重点公司全拆解)

可控核聚变则是通过人工手段,为这种 “拼接反应” 加装 “控制装置”,让反应在人为调控的条件下持续、稳定地进行并释放能量,核心目标是将太阳的聚变能量产生方式,转化为人类可稳定利用的清洁能源。

吃透十五五!五大【未来产业链】撑起万亿市场(附核心参与标的)

全球发展现状如下:

吃透十五五!五大【未来产业链】撑起万亿市场(附核心参与标的)

最近核聚变行业的好消息比 7、8 月份多了不少,国际原子能聚变能大会(FEC2025)公布国家或国际上的关键进展。而且国内的 BEST 聚变装置项目,第四季度可能会再搞一轮大招标,要买第一壁、偏滤器这些核心部件;其他聚变装置也可能有新动作。再加上大公司进场布局,国外的聚变装置也有突破,今年核聚变行业前景广阔。

核心标的:

吃透十五五!五大【未来产业链】撑起万亿市场(附核心参与标的)

下方扫码直接加入:

吃透十五五!五大【未来产业链】撑起万亿市场(附核心参与标的)


04 量子技术

(“超能力” 科技:算得快、传得安全)

量子信息技术是国家搞新质生产力的关键抓手,能让计算、通信这些领域彻底变天,也是培育未来产业的重要方向。它本质是把量子力学和信息技术捏到一起,靠量子叠加、量子纠缠这些 “特殊技能” 处理信息,能做到传统技术根本达不到的事。

全球都在争量子技术先机,美国、欧盟分别计划投超 25 亿美元、130 亿欧元,微软、谷歌等企业有技术突破;国内有政策支持,央企设 2025 年战新收入占比 35%、2030 年百万级量子计算机目标,还落地 “祖冲之三号” 等成果。

量子三领域中,量子计算 2035 年预计 8117 亿美元,量子通信 2030 年 196.8 亿美元,量子测量年增 7.97%。

吃透十五五!五大【未来产业链】撑起万亿市场(附核心参与标的)

量子计算机建设维护成本高,与云基建融合可降低使用门槛(分软硬件接入及 Q-IaaS 等服务模式),与经典超算融合成混合平台能提升效率,全球 12 国已部署 20 余个相关项目;AI 可优化量子计算的硬件设计、算法及应用场景,加速其从理论到实际应用的过渡。

量子计算云平台功能框架

吃透十五五!五大【未来产业链】撑起万亿市场(附核心参与标的)

核心标的:

吃透十五五!五大【未来产业链】撑起万亿市场(附核心参与标的)


05 脑机接口

(“意念控制”:大脑直接连设备)

脑机接口(BCI)就是给大脑和外部设备搭了条直连通道 —— 要么用大脑的生物电信号直接操控设备,要么用外部刺激调控大脑活动,最终帮大脑增强、改善功能,甚至延伸能力。现在它主要像 “神经替代品”,让电子设备能直接跟大脑部分区域沟通,算是下一代人机交互的底层革命技术,还在从实验室往商用过渡的早期,医疗康复是第一个落地的突破口。

长期来看,它可能重塑教育、娱乐、军事等行业的生态,但得靠神经科学、材料学、AI 和政策法规一起突破才行,潜在市场规模能到千亿美元级。

吃透十五五!五大【未来产业链】撑起万亿市场(附核心参与标的)

电极植入位置,脑机接口分非侵入式、半侵入式和侵入式,非侵入式占市场 86%,因无需手术、安全简便成本低应用广,侵入式虽精度高但风险成本高,目前多用于医疗;未来非侵入式凭无创等优势仍为主流并拓展至消费级场景,侵入式技术进步后安全性和成本或改善、应用范围可能扩大。

吃透十五五!五大【未来产业链】撑起万亿市场(附核心参与标的)

2027 年突破核心技术(如植入式电极、脑机芯片),2030 年打造医疗、工业、消费三大应用场景;国家已明确医疗收费标准,加速落地。

核心标的:

吃透十五五!五大【未来产业链】撑起万亿市场(附核心参与标的)

发表评论

长征号 Copyright © 2013-2024 长征号. All Rights Reserved.  sitemap