本篇文章给大家谈谈微乐河南麻将为什么老是输,以及河南微乐麻将是不是可控的对应的知识点,希望对各位有所帮助,不要忘了收藏本站喔。 微乐河南麻将买月卡能用...
2025-11-07 0
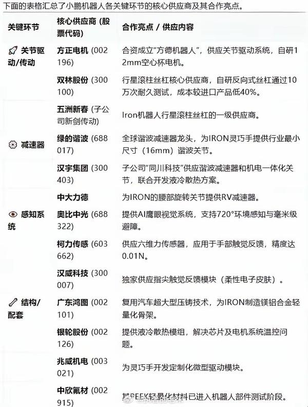
【CNMO科技消息】11月7日,有博主发布了一份详细表格,表格全面汇总了小鹏机器人各关键环节的核心供应商及其合作亮点内容。
小鹏AI机器人IRON
关节驱动/传动环节(每个环节仅列举一个核心供应商):
核心供应商:方正电机
合作亮点/供应内容:合资成立“方德机器人”,供应关节驱动系统,并自研12mm空心杯电机。
减速器环节:
核心供应商:绿的谐波
合作亮点/供应内容:全球谐波减速器龙头,为IRON灵巧手提供行业最小尺寸(16mm) 谐波关节。
感知系统环节:
核心供应商:奥比中光
合作亮点/供应内容:提供AI鹰眼视觉系统,支持720°环境感知与毫米级避障。
结构/配套环节:
核心供应商:广东鸿图
合作亮点/供应内容:复用汽车超大型压铸技术,为IRON制造镁铝合金轻量化骨架。
据CNMO了解,小鹏AI机器人IRON采用真人尺寸比例设计,身高达178cm,体重为70kg。其双手尺寸为1:1拟态,拥有22个可动自由度,能够模拟人类的各种精细动作。
值得一提的是,在小鹏科技日发布的全新一代IRON人形机器人展示走“猫步”技能时,由于其动作过于接近真人,引发了不少网友的猜测,甚至有人怀疑机器人内部“藏了真人”。面对这一质疑,小鹏官方迅速行动,通过剪开机器人外层服装和腿部覆盖件,展示其内部的机械结构,并再次展现走“猫步”技能,进行了“公开自证”。
相关文章
本篇文章给大家谈谈微乐河南麻将为什么老是输,以及河南微乐麻将是不是可控的对应的知识点,希望对各位有所帮助,不要忘了收藏本站喔。 微乐河南麻将买月卡能用...
2025-11-07 0
前言别以为高科技产业的竞争只是几个实验室里的事,背后其实是国家间的全面较量。芯片制造的核心装备光刻机,不只是技术的巅峰,更是全球科技博弈的关键节点。全...
2025-11-07 1
【CNMO科技消息】11月7日,有博主发布了一份详细表格,表格全面汇总了小鹏机器人各关键环节的核心供应商及其合作亮点内容。小鹏AI机器人IRON关节驱...
2025-11-07 2
IT之家 11 月 7 日消息,本周早些时候,苹果正式完成 Apple TV+ 的品牌更新,将官网 Apple TV+ 页面名称改为“Apple TV...
2025-11-07 2
#11月·每日幸运签#11 月 5 日,小鹏科技日上,新一代人形机器人 IRON 登场,一段自然流畅的猫步展示让现场观众眼前一亮。可没想到,线上评论区...
2025-11-07 1
对于年纪稍大一些的用户而言,诺基亚(Nokia)这个昔日的手机行业“霸主”一定并不陌生。去年5月,诺基亚推出经典机的复刻版还一度引发疯抢,上架四次均快...
2025-11-07 2
现在人们打棋牌麻将谁不想赢?手机微乐麻将必赢神器但是手机棋牌麻将是这么好赢的吗?在手机上打棋牌麻将想赢,不仅需要运气,也需要技巧。掌握的棋牌麻将技巧就...
2025-11-07 8
2025年世界互联网大会乌镇峰会开幕式将于今天上午在乌镇互联网国际会展中心乌镇厅举行,下午举行主论坛,含“六小龙乌镇对话”、世界互联网大会研究成果发布...
2025-11-07 2
发表评论