亲,这款游戏可以开挂的,确实是有挂的,很多玩家在这款游戏中打牌都会发现很多用户的牌特别好,总是好牌,而且好像能看到-人的牌一样。所以很多小伙伴就怀疑这...
2025-11-11 0
作者丨知秋
编辑丨shadow
亚马逊赚大发了。
就在半个月前,亚马逊还因计划裁员1.4万人引发外界担忧,如今却用一份超出预期的成绩单回应质疑。212亿美元的净利润、38%的利润增幅,让亚马逊的这份财报格外抢眼。第三季度公司净营收1802亿美元,超出市场预期,股价也在公布当天飙升14%,刷新过去一年的高点
这份亮眼的财报背后,是几乎所有核心业务的全面提速。无论是AI、广告,还是零售与物流网络,都在全面发力。在这份高速增长的背后,亚马逊究竟做对了什么?对跨境商家而言,这一轮的增长,是新的机遇,还是新的负担?
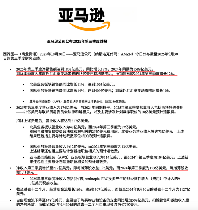
图源:亚马逊财报
业绩超预期,亚马逊交出亮眼答卷
亚马逊第三季度交出了一份远超市场预期的答卷。
除净销售额与净利润双双实现两位数增长外,亚马逊的每股收益达到1.95美元,高于市场预期的1.77美元,延续了近几个季度以来的稳健增长态势。
图源:派代整理
从结构上看,零售业务依然是亚马逊的大盘。
北美方面营收1063亿美元,同比上升11%,国际板块则有高达409亿美元收入,相较去年增长14%,这些数据的增速均高于上季度。
支撑这一增长的动力,主要来自Prime会员配送体系的优化,以及库存结构的调整。亚马逊正持续在配送服务上发力,目前不仅实现了面向会员的最快配送时效,还计划在年底前将当日达服务覆盖超过2300个社区,乡村地区数量也将实现翻倍。
值得注意的是,这份成绩单的表现,与第二季度的市场预期形成了鲜明对比。当时,受消费疲软、库存积压与关税战的不确定性影响,多家机构纷纷调低了其第三季度的零售增长目标。尤其是在云计算业务上,市场担忧AWS在成本收紧的背景下增速放缓,难以与微软、谷歌的云服务抗衡。
不过,亚马逊在第三季度中不仅稳住了自己的零售主盘,还在高利润业务上实现了逆袭。净利润率从第二季度的10.5%提升至 11.8%,现金流也延续增长势头。整体来看,外界目前普遍看好亚马逊的基本面,认为公司依然保持稳健的增长节奏。
如今AWS的增长重新加快,在一定程度上缓解了投资者的焦虑。同时,亚马逊对下一季度业绩的指引也上调至2060–2130亿美元的区间,展现出对后续增长的十足信心。
但从商家视角出发,亚马逊的增长也意味着广告费用的上涨与投放成本的持续攀升。不少卖家吐槽,“平台赚得越多,我们的成本就越高”这场增长,对跨境商家而言,究竟是红利,还是成本的加码?
亚马逊的增长引擎,跨境商家的新负担?
亚马逊业绩的全面走红,与其在AI与广告业务两大板块的高速增长密切相关。
在云计算业务方面,AWS的Q3则收入330亿美元,相较去年的增速竟有20%;广告业务则收入177亿美元,同比增长24%,成为继AWS之后增速最快的业务板块。
这一数字不仅高于零售与订阅服务的增速,也显示亚马逊在广告领域的变现能力正在快速提升。分析师普遍认为,广告业务正是亚马逊在Q3利润率提升的主要来源。
亚马逊正在加快广告产品的扩张步伐。亚马逊正在拓展广告布局的网络生态,试图从“站内导购”的角色转变成全域流量平台。并且,亚马逊还在试图打通与其他流媒体的媒介渠道,如Netflix、Spotify等,达到同一广告内容在不同媒介上同步触达的效果。
这也意味着,以后商家投流的广告可以跟着“用户走”,不再局限于亚马逊商城,而是贯穿用户整个线上娱乐和内容消费路径。
再者,AI的渗透让广告效率再次提高。借助自研大模型以及AWS云计算的算力,亚马逊为广告主提供更精准的投放推荐与转化预测。就在九月,亚马逊采用了新的智能体AI工具,来帮助卖家降低广告制作门槛、提升创意效率。
然而对卖家而言,这一增长逻辑的另一面,是销售成本的持续上升。随着亚马逊核心市场的趋于成熟,平台流量增长放缓,入站买家的人数趋于饱和,也就意味着竞争加剧。越来越多的卖家需要通过广告来争夺有限的曝光空间。导致广告竞价强度上升,CPC持续走高。
同时,AI驱动的广告系统更偏向高出价和高信誉的卖家,这让中小卖家的广告投入回报进一步下降。对于商家来说,“自然流量”的时代正在结束。亚马逊内部的曝光正被广告竞价所取代,流量获取日益依赖付费投放。广告不再是可选项,而成为生存成本的一部分。
两个月前,平台向注册在美国华盛顿州的卖家发布通知,将征收9%~10.35%的网络广告消费税。尽管部分调整源自政策方案,但不可否认,对卖家而言又是一笔新的支出。
有中小商家反映,近几个月每笔订单的获客成本明显上升,广告预算被迫收紧。“广告越涨越多”,成了不少卖家的共同感受。在成本上行的压力下,部分卖家开始重新审视平台策略——是继续加码亚马逊,还是寻找新的增长出口?
亚马逊加码物流体系,但卖家压力更大
面对卖家端信心的波动与外部竞争的加剧,亚马逊选择了主动出击,进一步加大在物流履约方面的投入,希望用更高效率来稳住增长的基本盘。
财报显示,第三季度以来,亚马逊的履约成本达到276.8亿美元,同比增长12%;运输成本达253.8亿美元,同比增长8%。履约与物流支出的持续上升,正成为支撑亚马逊增长曲线的重要引擎。
与此同时,亚马逊也在财报会上强调第三方卖家对多品类商品供给的重要性。当前,已有超过130万卖家使用其生成式AI工具,来快速生成高质量商品信息,从而提高转化率。与此同时,亚马逊持续优化供应链体系,通过AI提高库存管理与履约效率,进一步强化Prime一日达等核心服务。
这种投入的背后,是亚马逊面对生态分化与外部竞争的主动调整。
Marketplace Pulse的数据显示,过去四年里,亚马逊活跃卖家的规模出现明显收缩,从240万家减少至180万家,降幅约四分之一。但在此期间,卖家的数量结构却发生了变化——大卖家的数量和比例都在持续攀升。年销量破百万美元的卖家增长至10万家以上,年销量破亿的卖家更是从50多家上升至230多家。
以美国市场为例,仅2%的卖家贡献了超过50%的GMV。这也意味着,亚马逊的卖家生态有着“强者愈强”的特征。大卖家依托资金、品牌与算法优势持续扩张,而中小卖家的生存空间则在被压缩。
AI驱动的广告推荐机制,以及逐步改善的流履约体系,使流量和转化进一步集中在头部卖家;同时,仓储与履约成本的提升,也进一步加剧了中小商家的压力。
第三季度财报显示,亚马逊的第三方卖家服务收入接近425亿美元,连续两个季度同比增加超10%。亚马逊对卖家的依赖仍在增强,卖家群体内部的分化也同样在扩大。
同时,随着Temu、Shein等平台崛起,低价跨境市场瓜分商家资源,亚马逊正面临着中小商家流失的潜在风险。可以看出,亚马逊正在加速在物流和履约体系上投入,希望通过更高的配送效率和服务体验稳住卖家生态与增长的基本盘。
对新卖家而言,入场门槛正在被抬高;而对头部卖家来说,亚马逊提供的高效履约与AI工具,则意味着更强的留存与竞争力。
总体来看,第三季度财报释放出两种信号——平台的效率与利润在同步提升,但生态的压力与分化也在同步加深。其一,亚马逊的增长不再仅仅依赖于零售规模的扩张,而是通过AI、广告与履约体系的联动,推动利润结构全面优化。AI带来的效率红利、物流网络的提速以及卖家工具的智能化,在提升平台竞争力的同时,也增强了商家对生态的信心。
然而,这种增长模式也带来了新的成本结构。高额的履约支出、持续上涨的广告投放费用,以及被不断挤压的利润空间,正在让中小卖家面临更高的运营压力。亚马逊的体系在变得更高效、更稳健的同时,也变得更加昂贵。
对于亚马逊而言,真正的挑战在于:如何在增加利润的同时,留住中小卖家,在效率与公平之间重新找到平衡。
参考资料:
[1]亚马逊最新财报出炉,三季度净赚1200亿.跨境派
[2]营收1801亿美元!亚马逊的增长方式变了.AMZ123跨境电商
[3]亚马逊2025Q3财报:裁员、大搞即时零售、AWS紧追友商,一次绝地反击.东哥解读电商
相关文章
亲,这款游戏可以开挂的,确实是有挂的,很多玩家在这款游戏中打牌都会发现很多用户的牌特别好,总是好牌,而且好像能看到-人的牌一样。所以很多小伙伴就怀疑这...
2025-11-11 0
作者丨知秋编辑丨shadow亚马逊赚大发了。就在半个月前,亚马逊还因计划裁员1.4万人引发外界担忧,如今却用一份超出预期的成绩单回应质疑。212亿美元...
2025-11-11 0
您好:这款游戏是可以开挂的,软件加微信【添加图中微信】确实是有挂的,很多玩家在这款游戏中打牌都会发现很多用户的牌特别好,总是好牌,而且好像能看到其他人...
2025-11-11 0
11月9日,京东11.11“采销直播比价,贵就赔”福利加码,即日起至11月14日打开京东APP,搜索【直播比价】,全品类采销直播间开启透明比价模式,消...
2025-11-11 0
亲,这款游戏可以开挂的,确实是有挂的,很多玩家在这款游戏中打牌都会发现很多用户的牌特别好,总是好牌,而且好像能看到-人的牌一样。所以很多小伙伴就怀疑这...
2025-11-11 0
虽然“超大屏”和“0贴墙”成为了新的趋势,但是当消费者期望它能像一幅真正的壁画那样完美融入家居时,传统的结构与散热设计已无法满足要求。但是,长虹壁画电...
2025-11-11 0
【11月11日消息称“字节跳动成为新股东”为不实信息】早在2021年末,公司已小额投资中通快运,持股比例很低。本次工商登记变动应为中通快运内部架构的调...
2025-11-11 0
财联社11月11日电,据摩根大通的分析,人工智能超大规模数据中心运营商为建设数据中心而大举扩张,未来五年将需要发行约1.5万亿美元的投资级债券,以及来...
2025-11-11 0
发表评论