10月22日,广东省中医医院体系内首个脑机接口康复研究室在广东省第二中医院揭牌成立,将为脑卒中、脊髓损伤等神经系统疾病患者的康复提供新的技术路径。“我...
2025-10-23 0
" 双十一 " 刚刚开场,包括茅台、五粮液、贵州习酒等多家酒企连发 " 打假声明 ",其中五粮液直接公布了非授权店铺名单,并点名美团、淘宝、京东、抖音等电商平台。
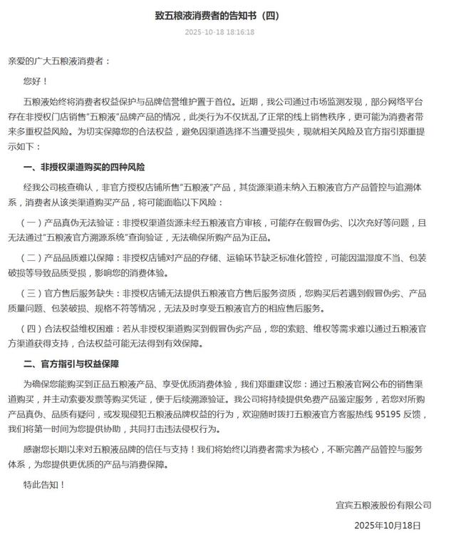
10 月 18 日,五粮液发布了《致五粮液消费者告知书》,称部分网络平台存在非授权门店销售 " 五粮液 " 品牌产品的情况。经排查发现,非官方授权店铺所售 " 五粮液 " 产品,其货源渠道未纳入五粮液官方产品管控与追溯体系,可能存在假冒伪劣、以次充好等问题。
同时,五粮液公布了部分线上非授权店铺名单,名单中包括了美团名酒行、名优白酒京东旗舰店、1919 酒类直供、天猫淘宝的百亿补贴官方频道等。
10 月 17 日,贵州习酒也发布《致习酒消费者的告知书》,称近期收到诸多消费者反馈在多家电商平台出现了未获授权认证的非正规店铺擅自销售习酒产品的现象。对此,习酒向消费者发出风险提示,并表示以零容忍的态度打击侵权与假冒行为。习酒公布了超 200 家习酒电商官方渠道及授权店铺名称,建议购买产品时认准官方渠道与正规授权店铺。
10 月 14 日,贵州茅台酒销售有限公司发布了温馨提示,明确指出了茅台酒的正规购买渠道。线上官方渠道就是 "i 茅台 "APP,第三方渠道包括天猫、京东、苏宁易购等合作平台的自营渠道。线下则可以通过扫描二维码查询国内自营店和专卖店网点。
多家酒企警示,非授权店铺产品未纳入官方管控追溯体系,消费者可能面临 " 真伪难验、品质无保、售后缺失、维权困难 " 四重问题。 五粮液称,今年 1-5 月五粮液 1610 瓶鉴定中,假酒占 16.65%;去年 11 月鉴定假酒占比也达 12%。赖茅也表示,随机采购 289 瓶赖茅酒,经鉴定竟有 64 瓶为假货,假酒率高达 30.7%,某平台店铺假酒比例飙升至 46.9%。部分网店公然伪造 " 茅台授权书 "" 平台百亿补贴 **" 标识,甚至假冒公章骗取消费者信任。
电商平台声称,引入第三方检测、承诺 " 假一赔十 ",但这与酒企警告形成对立,让消费者陷入选择困境。 除了交智商税,更严峻的是健康威胁。假酒多采用工业酒精勾兑,甲醇含量严重超标。轻则头痛呕吐,重则损伤视神经乃至致命。
来源:星河商业观察
相关文章
10月22日,广东省中医医院体系内首个脑机接口康复研究室在广东省第二中医院揭牌成立,将为脑卒中、脊髓损伤等神经系统疾病患者的康复提供新的技术路径。“我...
2025-10-23 0
" 双十一 " 刚刚开场,包括茅台、五粮液、贵州习酒等多家酒企连发 " 打假声明 ",其中五粮液直接公布了非授权店铺名单,并点名美团、淘宝、京东、抖音...
2025-10-23 0
东方网记者程琦10月23日报道:今天上午,随着6辆满载着高精尖展品的卡车缓缓驶入国家会展中心(上海)北广场,第八届中国国际进口博览会迎来了首批入馆的...
2025-10-23 0
【CNMO科技消息】10月23日,REDMI正式发布新款智能手表REDMI Watch 6,搭载小米澎湃OS 3操作系统,售价599元。REDMI W...
2025-10-23 0
*仅供医学专业人士阅读参考 最近几日,新冠疫苗又引起全球关注。背后原因不是新冠要卷土重来,而是2025年欧洲肿瘤内科学会(ESMO)大会上发表的一项研...
2025-10-23 0
文 | 锐观经纬编辑 | 锐观经纬你每天打开电脑第一件事是不是点开 Chrome(一个浏览器名称)?不管是查资料、刷网页还是聊工作,这款占了全球浏览器...
2025-10-23 0
苹果公司今日确认,将不再允许用户使用原版 Vision Pro 来购买新款或任何其他设备。换言之,苹果公司在新闻稿的细则中表示:“Apple Visi...
2025-10-23 0
10月23日上午10:08,首款自进化AI原生手机荣耀Magic8系列开启首销,在荣耀商城、各大授权电商、荣耀体验店、授权零售门店正式开售。该系列集“...
2025-10-23 0
发表评论